Volume 15, Issue 4 (12-2025)                   J Health Saf Work 2025, 15(4): 975-994 | Back to browse issues page

XML Persian Abstract Print


Download citation:
BibTeX | RIS | EndNote | Medlars | ProCite | Reference Manager | RefWorks
Send citation to:

Ahmadpour-geshlagi R, Ahmadi Vafa H, Abbasi R, Moshashaei P, Firouzi M, Javanmardi M et al . Barriers of Risk Management in East Azerbaijan Industries: A Qualitative Study. J Health Saf Work 2025; 15 (4) :975-994
URL: http://jhsw.tums.ac.ir/article-1-7265-en.html
1- Health and Environment Research Center, Tabriz University of Medical Sciences, Tabriz, Iran
2- Department of Health, Safety and Environmental Management (HSE), Faculty of Health, Tabriz University of Medical Sciences, Tabriz, Iran
3- Department of HSE, Sungun Copper Mine Complex, National Iranian Copper Industries Company (NICICO), Iran
4- School of built environment, faculty of art and design, department of construction management, University of Canberra, Canberra, Australia
5- Department of HSE, East Azerbaijan Province Gas Company, Iran
6- Standardization Department, National Iranian Gas Company, Tehran, Iran
7- Department of Occupational Health Engineering, Faculty of Health, Tabriz University of Medical Sciences, Tabriz, Iran , ss.alizadeh2013@gmail.com
Abstract:   (619 Views)
Introduction: Occupational diseases and workplace accidents have significant financial impacts on industries, communities, and nations each year. Risk assessment is considered an effective tool for managing these issues; however, many organizations fail to implement it successfully. This study explores this challenge from the perspective of Health, Safety, and Environment (HSE) officers.
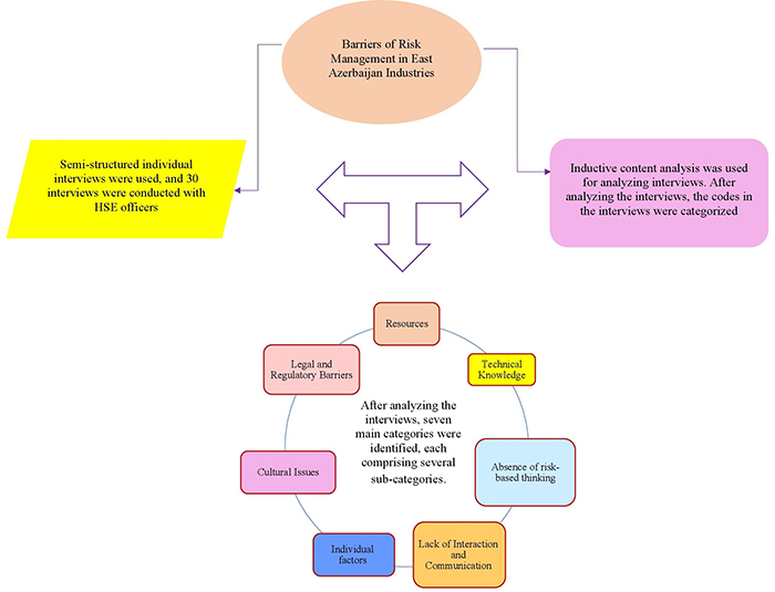
Material and Methods: In this study, 30 Semi-structured individual interviews were conducted with HSE officers. Inductive content analysis was used for analyzing interviews. After analyzing the interviews, the codes in the interviews were categorized. To ensure credibility and transferability, participant checking and consultations with experts in the field of risk assessment were conducted.
Results: After analyzing the interviews, seven main categories were identified, each comprising several sub-categories. The main categories included: Resources, Technical Knowledge, Legal and Regulatory Barriers, Cultural Issues, Absence of Risk-Based Thinking in the Organization, Individual Issues, and Lack of Interaction and Communication.
Conclusion: This study revealed that seven major barriers hinder the implementation of risk management systems and the execution of risk assessments in the industries of East Azerbaijan Province. These obstacles can directly affect the identification, analysis, and control of risks, ultimately reducing the effectiveness of occupational health and safety processes. Therefore, to conduct effective risk assessments and enhance safety levels in industrial environments, it is essential for policymakers, industry managers, and regulatory bodies to accurately identify and analyze these barriers and develop appropriate solutions to address them. Moreover, designing and implementing educational programs, restructuring management systems, and strengthening interactions between regulatory organizations and industries can contribute to improving risk assessment processes and safety management in this sector.
Full-Text [PDF 897 kb]   (292 Downloads)    

Type of Study: Review |

Add your comments about this article : Your username or Email:
CAPTCHA

Send email to the article author


Rights and permissions
Creative Commons License This work is licensed under a Creative Commons Attribution-NonCommercial 4.0 International License.

© 2026 , Tehran University of Medical Sciences, CC BY-NC 4.0

Designed & Developed by: Yektaweb